德国际(bevictor)官方网站-源自英国始于1946
首 页
关于我们
bevictor1946韦德官网简介
领导班子
机构设置
院徽院训
联系我们
党建工作
通知公告
党委工作
纪委工作
团队队伍
教授
兼职教授
副教授
讲师
其他专业技术
辅导员
党政管理
人才培养
研究生教学
本科生教学
相关下载
科学研究
科研平台
社会服务
员工工作
员工工作队伍
本科生
研究生
国际交流
国际交流合作
员工交换项目
国际课程
教工之家
组织机构
工作动态
教职工活动
人才培养
研究生教学
本科生教学
相关下载
本科生
研究生
教师
研究生教学
当前位置:
首页
> 人才培养 >
研究生教学
> 正文
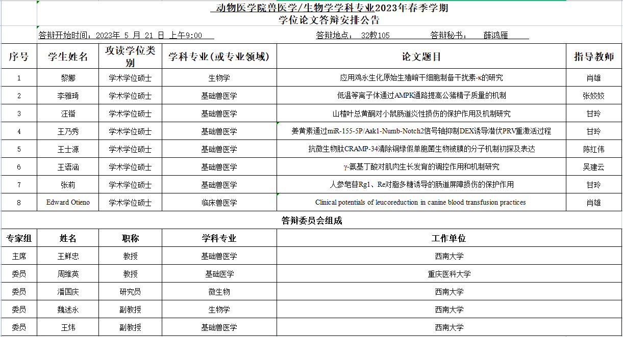
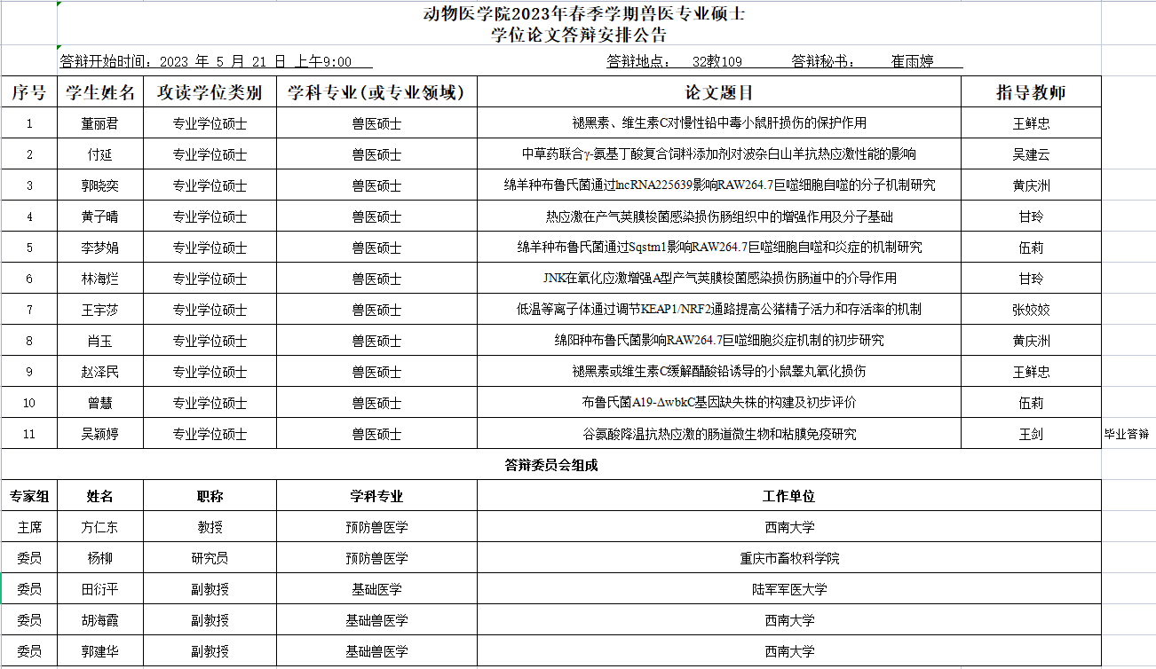
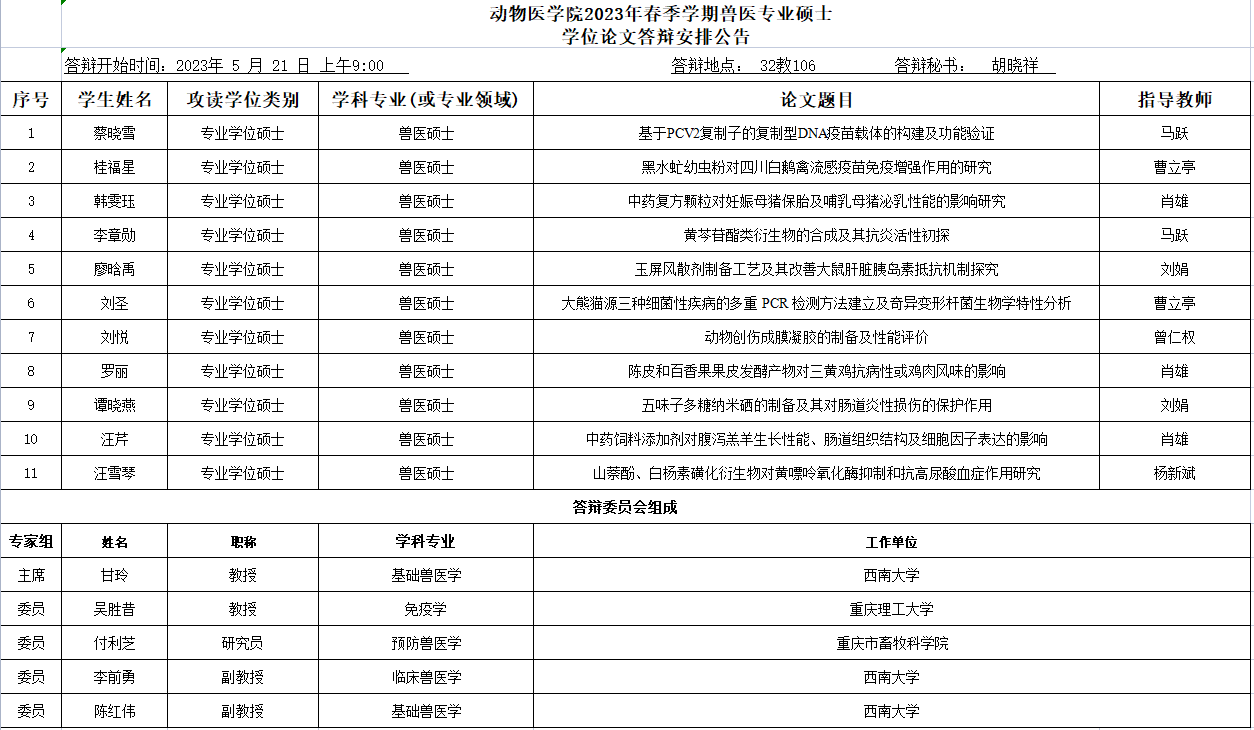
bevictor1946韦德官网2023年春季学期硕士学位论文答辩安排公告
发布时间: 2023-05-17 15:04 作者: 编辑:xn_dwyx 审核: 来源:bevictor1946韦德官网 浏览次数:
第一组
第二组
第三组
第四组
第五组
第六组
第七组
第八组
第九组